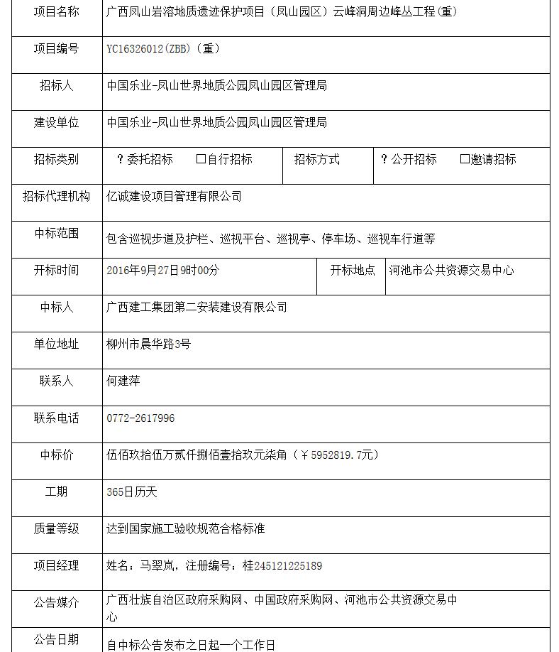
廣西鳳山巖溶地質遺跡保護項目(鳳山園區)云峰洞周邊峰叢工程(重)中標公告項目編號:YC16326012(ZBB)(重)(廣西)
億誠建設項目管理有限公司受中國樂業-鳳山世界地質公園鳳山園區管理局的委托,就廣西鳳山巖溶地質遺跡保護項目(鳳山園區)云峰洞周邊峰叢工程(重) 中標候選人公示項目(項目編號:YC16326012(ZBB)(重))組織采購,評標工作已經結束,中標結果如下:
一、項目信息
項目編號:YC16326012(ZBB)(重)
項目名稱:廣西鳳山巖溶地質遺跡保護項目(鳳山園區)云峰洞周邊峰叢工程(重) 中標候選人公示
項目聯系人:楊工
聯系方式:0778-2320785
二、采購單位信息
采購單位名稱:中國樂業-鳳山世界地質公園鳳山園區管理局
采購單位地址:鳳山縣旅游局一樓
采購單位聯系方式:陳工0778-6825645
三、項目用途、簡要技術要求及合同履行日期: /
四、采購代理機構信息
采購代理機構全稱:億誠建設項目管理有限公司
采購代理機構地址:河池市新建東路18號金旅大廈801.802.803室
采購代理機構聯系方式:楊工0778-2320785
五、中標信息
招標公告日期:2016年09月05日
中標日期:2016年10月08日
總中標金額:595.28197萬元(人民幣)
評審專家名單:覃俐橄、甘本偉、陶長群、藍春、盧曉峰
六、其它補充事宜

招標人:中國樂業-鳳山世界地質公園鳳山園區管理局
招標代理機構:億誠建設項目管理有限公司
入圍價格:595.0萬元(人民幣)
下一篇: 赤壁市美麗鄉村建設太陽能路燈項... 上一篇: 吳忠市黃河文化體育會展中心建設...
相關資訊
- 青海省工程建設項目招標投標管理辦法(征求意見稿)
- 廣東煙草湛江市有限公司遂溪縣分公司遂溪縣分公司2023-2024年員工餐飲外包服務采購(二次)中標結果公示(湛江)
- 廣東煙草湛江市有限公司遂溪縣分公司2023-2024年員工餐飲外包服務采購(二次)中標候選人公示(湛江)
- 陜西:關于印發《陜西省2023年政府采購領域“四類”違法違規行為專項整治工作實施方案》
- 【萬元加盟】加盟甲級招標代理公司優勢在哪?利潤如何?
- 【萬元加盟】億誠管理-甲級工程造價咨詢公司加盟合作流程
- [萬元加盟]億誠管理-招標代理公司加盟與掛靠的區別?
- 寶雞市公共資源交易中心:關于全面實施政府采購“不見面開標”的通知
- 湖南省住房和城鄉建設廳關于落實推進建設全國統一大市場有關事項的通知
- 廣東煙草湛江市有限公司信息中心2023-2026年網絡安全設備續保服務采購項目中標結果公示(湛江)
同類文章排行
- “河長制”鎮級河渠管護服務項目中標公示(汕頭)
- 廣東煙草湛江市有限公司遂溪縣分公司遂溪縣分公司2023-2024年員工餐飲外包服務采購(二次)中標結果公示(湛江)
- 湛江經濟技術開發區消防救援大隊廚房設備及安裝項目中標(成交)公示(湛江)
- 廣東煙草湛江市有限公司遂溪縣分公司2023-2024年員工餐飲外包服務采購(二次)中標候選人公示(湛江)
- “河長制”鎮級河渠管護服務項目競爭性磋商公告(汕頭)
- 廣東煙草湛江市有限公司遂溪縣分公司2023-2024年員工餐飲外包服務采購(二次)更正公告(湛江)
- 湛江經濟技術開發區消防救援大隊廚房設備及安裝項目招標公告(招標編號:YC23475053(CGP))(湛江)
- 廣東遂溪農村商業銀行股份有限公司日用品采購項目(三次)中標(成交)公示(湛江)
- 廣東遂溪農村商業銀行股份有限公司員工2023-2025年補充醫療險項目(二次)中標(成交)公示(湛江)
- 廣東煙草湛江市有限公司遂溪縣分公司2023-2024年員工餐飲外包服務采購(二次)招標公告(湛江)
最新資訊文章
您的瀏覽歷史


