促進建筑業持續健康發展六條措施有關獎勵事項通知
促進建筑業持續健康發展六條措施有關獎勵事項通知
各縣(區)、開發區(投資區、高新區)住建局、財政局,各相關單位:
為貫徹落實《漳州市促進建筑業持續健康發展六條措施》,現就企業申報獎勵有關事項通知如下,請遵照執行。
一、企業申請獎勵材料
(一)申請材料
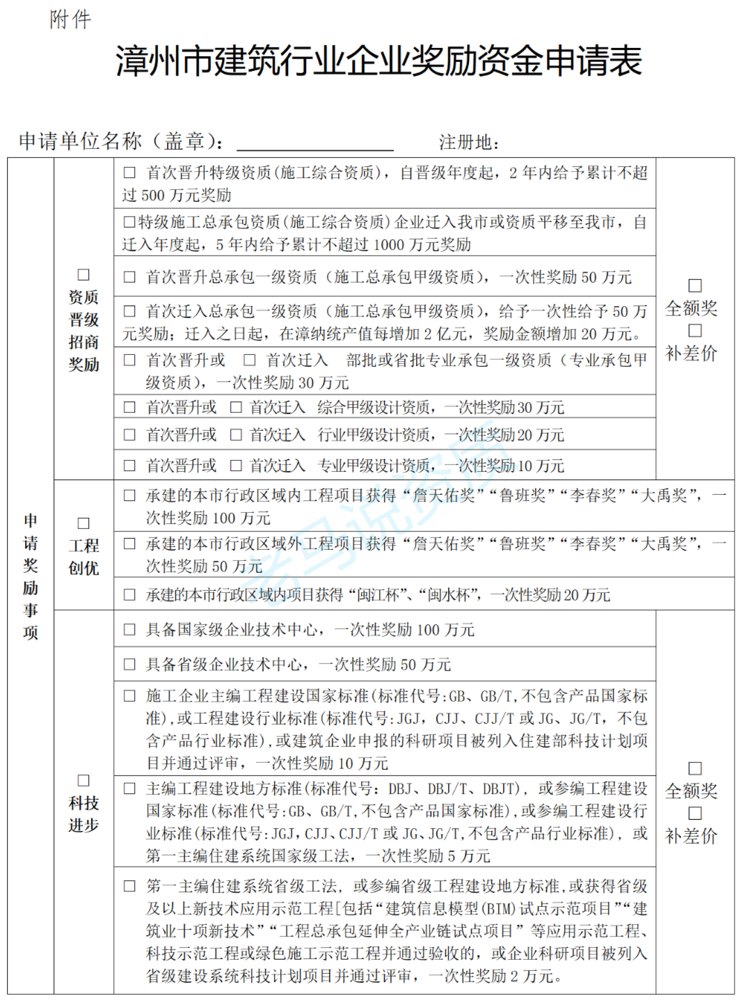
1. 填寫《漳州市建筑行業企業獎勵資金申請表》(附件);
2. 企業營業執照副本和資質證書副本復印件;
3. 資質晉級批準文件復印件或獲獎文件復印件;
4.工商變更材料(遷入企業需提供);
5. 在我市納稅記錄復印件;
6. 建筑業企業生產經營情況表(遷入我市一級總承包資質企業且帶有產值的需提供)。
(二)獎勵項目
1.申請資質晉級、招商獎勵
資質晉級獎勵指漳州市的企業首次晉升到一級(施工總承包甲級)或特級施工總承包資質(施工綜合資質),以及晉升到部批、省批一級專業承包資質(專業承包甲級資質)、綜合甲級設計資質或行業甲級設計資質的,由屬地政府予以一次性獎勵。漳州市外擁有以上資質的企業遷入漳州市內的,享受相應獎勵。
2.申請工程創優獎勵
工程創優獎勵指漳州市企業在漳州市行政區域內承建的工程項目獲得“詹天佑獎”“魯班獎”“李春獎”“大禹獎”的、“閩江杯”、“閩水杯”的,由項目所在地屬地政府予以一次性獎勵。漳州市企業在漳州市行政區域外承建的工程項目獲得“詹天佑獎”“魯班獎”“李春獎”“大禹獎”的,由企業所在地政府予以一次性獎勵。
3.申請科技進步獎勵
科技進步獎勵指漳州市的企業被授予國家級、省級企業技術中心,主編或參編工程建設國家標準、工程建設行業標準、地方標準、工法,獲得省級及以上新技術應用示范工程或企業科研項目被列入省級建設系統科技計劃項目并通過評審的,由企業所在地政府予以一次性獎勵。
4.申請經營貢獻獎勵
經營貢獻獎勵指以年度貢獻產值3億元為基數,按照同比增長率分為三擋獎勵,由企業所在地政府給予一次性獎勵;我市非國有投資項目業主將施工任務依法發包給我市施工企業、或者以我市施工企業為牽頭人的聯合體,根據項目施工單位對地方的貢獻給予獎勵。
申請項目發包貢獻獎的,項目施工企業應配合提供上述申請材料和聯合體協議書(如有),建設單位還應提交項目合同、企業所得稅、增值稅年度申報表、項目施工許可證復印件(或監督部門的監督備案證明復印件)等材料。
二、申請程序
(一)企業應當向注冊地或項目所在地建設行政主管部門提出申請并提交申請材料,各地建設行政主管部門會同財政部門對企業申請進行審核后,在局官網或同級有關政務網站公示5個工作日,公示無異議后,撥付獎勵資金給申請企業。其中薌城、龍文、長泰、龍海、高新等地建設行政主管部門和財政部門審核后,報送市住建局、財政局復核,由薌城、龍文、長泰、龍海、高新等地撥付獎勵資金給申請企業,市級承擔部分通過財政上下級進行結算。
(二)建筑企業和建設單位申報的所有材料用A4紙復印,加蓋資料提供單位公章留檔,并提供原件核對。
三、其他事項
(一)各地不得違背企業意愿,對企業在漳州市范圍內正常遷移設置各類障礙,也不得通過出臺稅收返還、獎勵補助等各類優惠政策從市內其他縣(區)爭拉企業搶奪稅源。要切實轉變招商引資和財源建設思路,通過完善招商體制,整合招商力量,共同做好市外建筑業招商引資工作,增強對外招商引資合力。
(二)各地財政部門應當根據住建部門上報的獎勵資金申請報告在次年度預算中安排相關的獎勵資金,及時足額撥付建筑企業獎勵資金。
(三)同一家企業的資質晉升獎勵和科技進步獎勵按就高原則獎勵,可補差價,但不疊加獎勵。
(四)申請資質獎勵或“詹天佑獎”“魯班獎”“李春獎”“大禹獎”等工程創優獎勵、或企業技術中心獎勵、或主編工程建設國家標準、工程建設行業標準、建筑企業申報的科研項目被列入住建部科技計劃項目并通過評審獎勵的,應同時承諾獲獎后5年內不遷出或將最高總承包資質、獲獎資質分立出原所在縣(區),不改變納稅義務,否則需退回全部獎勵資金及相應期限銀行貸款利息。
(五)各地建設行政主管部門應將獲獎申報情況抄送市住建局備案。
(六)各地建設行政主管部門、財政局要嚴肅財經紀律,嚴格審核企業真實情況,防止個人和企業弄虛作假,騙取或套用財政資金。
附件:漳州市建筑行業企業獎勵資金申請表
漳州市住房和城鄉建設局 漳州市財政局
2021年12月13日


下一篇: 陜西住建廳|關于進一步做好建筑... 上一篇: 應急管理部新設“技術檢查員”崗...


